“一代一代人才辈出,数百年来一路领先。”清代学者赵毅告诉我们,不仅李白、杜甫能写出千古佳作,任何时代都不乏文人墨客。即使在这个时代,你仍然可以找到一个令人羡慕的“天上骄子”。而我们今天要介绍的,是一篇高考成绩的作文作者。

王云飞
王云飞博大精深的文言文
一年一度的高考,会有很多小牛。有人交白纸,有人批评高考制度不公,有人用甲骨文写文章。无一例外,这些人都引起了外界的关注,但成功的却寥寥无几。可见,即使是好医生,也一定要选对方法,否则只会害了自己。 2010年的候选人王云飞非常聪明,充分利用自己的优势帮助他走上了成功之路。

大学生
王云飞出生在一个文人家庭。在他学习汉语时,母亲教给他一些传统文化,如《三子经》、《论语》、唐诗、宋词等。所以上学后,王云飞对国学产生了浓厚的兴趣。初中时,青春期的孩子痴迷于武侠小说和爱情,王云飞却一头扎进了《史记》和《紫智通鉴》的海洋。所以当学校开始教文言文的时候,王云飞就学得轻松自如。
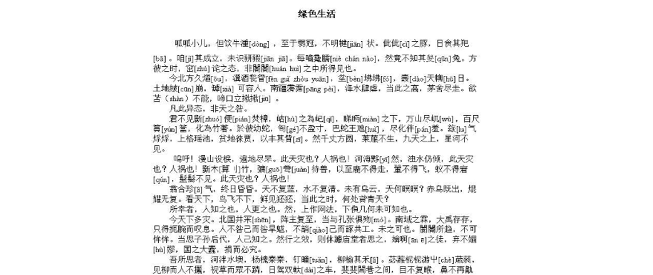
文言作文755字
经过几年的积累,王云飞在文言文和古诗词方面都有很深的造诣。在忙碌的高中阶段,王云飞除了复习课本上的文言文知识,还抽空翻阅古籍。对他来说,学习中国文化似乎已经成为生活的一部分,而不仅仅是为了获得高分或完成任务。可以想象,王云飞在文言文方面会有很大的进步!

王云飞作文
2010年高考考场,当王云飞看到题为《绿色生活》的作文时,突然想以平行的方式完成作文。王云飞的决定并不令人难以置信。高考作文虽然不禁止用古汉语作答,但如果判断老师看不懂他的作文,还是会被判低分,影响他的高考成绩,改变他的人生。命运。

王云飞与老师
但王云飞还是这么做了。他这样做的信心来自于自己的实力。王云飞在考场里思索着,雄辩地写了755个字。主要思想是契合“绿色生活”的内容。 考完试,评分老师看着古文全文的时候,一瞬间有些懵。不仅都是古文,还有很多他不认识的字。 于是,王云飞的文章被作为“可疑卷”提交给专家组。

老师指导王云飞
王云飞被名校录取
参与打分的组长吴疆看到文章后,顿时被这位同学的才华惊呆了。 吴新疆先生查阅相关资料后,仅就文章的注释写了四张2000多字的纸。 参与评分的老师说:“这位考生在这方面的知识相当渊博。他不仅能用古字,而且用得也得体。能在这么短的时间内在考场上用上古字,说明他心有灵犀。”

王云飞参加比赛
评分组的一位专家甚至表示,以这位考生的知识,硕士生直接学习古代文献学不是问题。最终,在专家组的一致认可下,这篇文章获得了高分。 王云飞还以文言文的作文成功吸引了东南大学招生办的注意,提前预录取了东南大学土木工程专业。对于王云飞被东南大学录取,北大的招生老师们表示遗憾,因为他们对王云飞也很感兴趣。但王云飞说:“我已经和东南大学达成了口头承诺,我必须诚实。而且我的产业报国梦想没有改变。我必须学习工科,所以我选择了东南大学。”
上一篇:“中国奇迹”充分说明中国特色社会主义是一条 下一篇:聚焦课堂 | 木兰山文武学校开启“快乐作文”课